Elitism, trust, opinion leadership and politics in social protests in Germany

Abstract

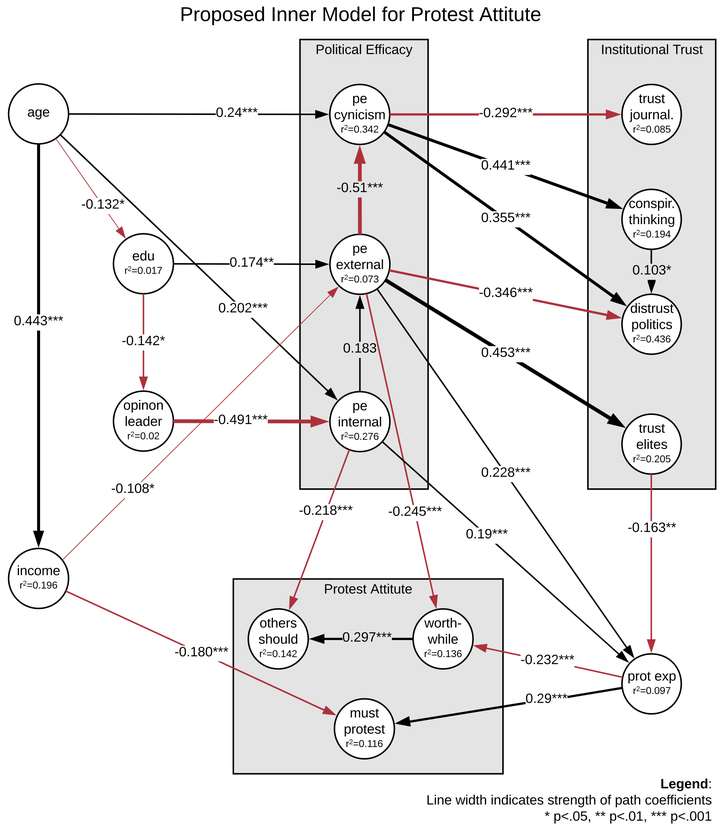
Energy infrastructure projects often bring along protests. Protests as a form of political participation reveal perceptions of locals regarding a specific project. However, it is still unclear who protesters are and what drives them. Specifically, the attitude towards protest has not been extensively studied. We conducted an online survey study with 464 participants and used partially-least squares structural equation modeling to identify antecedents to protest attitudes. We included opinion leadership, trust in institutions, political efficacy and demographic factors in our model to determine possible causal relationships between these factors. We found that protest attitude is predominantly influenced by income, protest experience and political efficacy. No direct association was found for trust in institutions and opinion leadership.

Publication
In: Energy research & social science : ERSS, (43), pp. 132–143